How to Design 2 Clock Synchronization Plan Using Synchronous Method

To understand how different PXI Express devices synchronize, you need to know the underlying architecture of these different types of devices. Broadly speaking, there are two main classes of devices from a synchronization perspective:

  • Sample clock timed devices
  • Oversample clock timed devices

Sample Clock Timed Devices

A sample clock is a signal that controls the point in time at which samples are acquired. Sample clock timed devices use analog-to-digital converters (ADCs) that are able to immediately initiate a conversion in response to a clock edge at any given time. An example is a successive approximation register (SAR) ADC that typically has a dedicated convert line that can be toggled to trigger an immediate conversion. As a result, these types of devices offer extensive flexibility in terms of their clocking. The ADC is able to perform a conversion off virtually any clock signal, including variable frequency or nonperiodic signals, up to the maximum rate supported by the device.

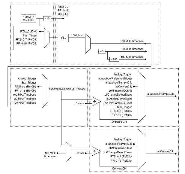
NI devices in this class provide flexible timing engines capable of driving the convert line on their ADCs from a variety of sources. For example, the following block diagram shows the different sources that can feed the AI sample and convert clocks on NI X Series devices:

Figure 4. NI sample clock timed devices provide flexible timing engines capable of driving the convert line on their ADCs from a variety of sources.

Key signals shown in Figure 4:

  • Sample clock: This signal directly initiates a set of measurements on all the channels in your task. Each sample clock edge causes all of these channels to be converted a single time.
  • Convert clock: This signal applies only to multiplexed devices, where a single ADC is shared among multiple channels. The convert clock signal initiates a single ADC conversion on a single channel. Depending on the number of channels being acquired, the convert clock signal needs to assert one or more times per sample clock edge.
  • Sample clock timebase: A clock signal that can be divided down to create the sample clock.
  • Convert clock timebase: A clock signal that can be divided down to create the convert clock.

From Figure 4, you can see how much flexibility you have in controlling the acquisition timing of these types of devices. They can acquire from their onboard timebases (for example, a 100 MHz oscillator), from backplane clocks and triggers (for example, PXIe_Clk100, star trigger, RTSI<0..7>), from other onboard subsystems (for example, AI sample clocks can come from AO, DI, DO, or counter operations), from analog comparators, or from external digital inputs (for example, PFI lines).

Examples of NI data acquisition devices that are sampled clock timed include the following:

  • All NI E Series, M Series, and X Series devices
  • NI PXIe-4300 and PXIe-4353 SC Express devices

Methods for Synchronizing Sample Clocks

To synchronize these devices, you must ensure that the sample clock signal is synchronized across all the devices. There are different ways to achieve sample clock synchronization, each of which features different pros and cons.

Share Sample Clock Directly (Sample Clock Synchronization)

The most basic method for synchronizing sample clock signals is to take the sample clock from one of the devices (the master device) and route it directly to the other devices (the slave devices). There are several types of delays that can cause skew with this synchronization method.

Figure 5. Sample clock synchronization is the most basic method but there are several types of delays that can occur.

When the master outputs the sample clock to the backplane, a small amount of skew develops between the output sample clock and its internal sample clock due to the output delay. The output sample clock signal is then routed to the slave devices via the backplane trigger lines. The delay associated with this routing depends on the path the signal takes on the backplane. If the sample clock is routed via the PXI_Trig lines, this delay may be up to ~80 ns. If it is routed via the PXI_DStar lines, the delay may be much lower. When the sample clock is received by the slave devices, additional skew results, depending on the different input delay values for each device.

Figure 6. You can use the sample clock of a master device to synchronize multiple slave devices.

The VI, "Get Full Terminal Name.vi" can be found at <LabVIEW>\examples\DAQmx\Synchronization\SubVIs\Get Full Terminal Name.vi or it can be found listed as a download for this article.

To perform sample clock synchronization:

  • Configure all devices to use sample clock timing.
  • Set the source of the sample clock on all slave devices to the internal sample clock terminal from the master device.

Pros Cons
  • Can share asynchronous signals directly without adding jitter
  • Can synchronize with any device that can provide a sample clock
  • Skew and uncertainty result from routing delays across trigger bus
  • Does not support synchronizing devices running at different rates

Table 3. Pros and Cons to the Sample Clock Synchronization Method.

Derive Sample Clock from a Common Reference Clock (Reference Clock Synchronization)

This method provides a common reference clock to all devices, which then divide down the reference clock to generate a sample clock.  Reference clock synchronization offers the most accurate synchronization possible between supported devices.

In PXI Express, the reference clock is typically PXIe_Clk100.  It is a common differential 100 MHz clock that is available to each slot in the backplane with subnanosecond skew. To synchronize the sample clocks, a trigger signal is sent from the master device to the slave devices telling them to start generating sample clocks. However, it is not possible for the trigger to propagate all the way from the master to the slave devices within a single 10 ns PXIe_Clk100 period. To overcome this limitation, triggers are sent and received synchronously with PXIe_Sync100, which is a slower 10 MHz (100 ns) clock signal. The master outputs the start trigger signal synchronously with one PXIe_Sync100 pulse, and then all devices start on the next PXIe_Sync100 pulse after the trigger is received. This is referred to as trigger skew correction in the NI-DAQmx Help.

Figure 7. The master outputs the start trigger signal synchronously with one PXIe_Sync100 pulse, and then all devices start on the next PXIe_Sync100 pulse after the trigger is received.

Although the under-the-hood details of reference clock synchronization are complex, NI-DAQmx makes using this sophisticated synchronization technique easy. NI-DAQmx automatically performs reference clock synchronization (along with trigger skew correction) on supported devices anytime you create a multidevice task. This means that acquiring synchronized data from multiple devices is as simple as acquiring data from a single device.

In addition, you can manually perform this process by specifying PXIe_Clk100 as the reference clock for both devices and then configuring the slave device to use the start trigger generated by the master device.

Figure 8. You can manually perform this process by specifying PXIe_Clk100 as the reference clock for both devices and then configuring the slave device to use the start trigger generated by the master device.

Pros Cons
  • Tightest synchronization accuracy
  • Easy; automatically performed by NI-DAQmx for multidevice tasks on supported devices
  • Supports synchronizing devices running at different rates
  • Only supported by certain devices

Table 4. Reference clock synchronization offers the most accurate synchronization possible between supported devices.

Share Trigger Signal Only

You can loosely synchronize devices by sharing a trigger signal only – without sharing a common sample clock or reference clock. In this case, all devices start at roughly the same time due to the common trigger signal. However, the devices then drift during the acquisition because their respective sample clocks are not locked together.

Figure 9 illustrates synchronization via a common trigger signal. Note that the sample clock signals generated by the two devices start off skewed from each other due to the amount of time that it takes for the trigger signal to propagate between the devices. In addition, over time the sample clock signals drift further apart if the sample clocks are not derived from a common reference clock.

Figure 9. You can loosely synchronize devices by sharing a trigger signal only.

To share a trigger signal in NI-DAQmx, you can specify the desired trigger signal as the "source" input to the NI-DAQmx Trigger VI.

Figure 10. You can share a trigger signal with NI-DAQmx driver software.

Pros Cons
  • Works for any device supporting a start or reference trigger
  • Poor synchronization accuracy
  • Devices can drift apart during the acquisition (may be acceptable for short acquisitions)

Table 5. Synchronization with only a trigger signal may be acceptable for short acquisitions.

Control the Convert Clock on Multiplexed Device

Multiplexed devices have an AI convert clock that initiates ADC conversion for each sample from a single channel.  For example, if you acquire two samples across three channels on a multiplexed device, you may have timing similar to Figure 11.

Figure 11. The AI convert clock initiates ADC conversion for each sample on multiplexed devices.

With some multiplexed devices (for example, E Series, M Series, and multiplexed X Series), you can directly control the AI convert clock timing. For these devices, you have similar flexibility on controlling the AI convert clock as you have in controlling the AI sample clock. You can import or export this signal as well as control the AI convert clock from either internal or external timing sources.

Other multiplexed devices (for example, the NI PXIe-4353) prevent you from directly controlling the AI convert clock timing. On these devices, you cannot import or export an AI convert clock signal. Instead, this signal is always driven based on an internal timebase. However, you may still be able to use these devices to select different ADC timing modes. With these modes, you can indirectly alter the AI convert clock timing. For example, a high-resolution timing mode might result in a slow AI convert clock in conjunction with more accurate AI data, while a high-speed timing mode might result in a faster AI convert clock at the expense of less accurate data.

Refer to your specific hardware documentation for complete details regarding AI convert clock timing control.

Oversample Clock Timed Devices

This category of devices uses a free-running oversample clock to drive the ADC conversion process. This clock signal must always be running to keep the ADC operating. The ADC itself produces a sample at a divided-down rate of the oversample clock. These devices typically use high-speed delta-sigma converters.

Some devices (for example, the NI PXIe-4353) use a delta-sigma ADC, but they use it in a mode where the ADC is reset by an external convert line prior to each conversion. As a result, such devices fall into the sample clock timed device class even though they use delta-sigma ADCs.

Oversample clock timed devices are less flexible in terms of their clocking. Because the ADC requires a free-running oversample clock, these devices cannot be directly run off external signals, such as encoders. Also, they cannot act as slave devices receiving an arbitrary sample clock signal.

Examples of oversample clock timed devices include the following:

  • All dynamic signal analysis (DSA) devices (NI 446x, NI 447x, NI 449x)
  • NI PXIe-433x bridge input modules

Oversample clock timed devices synchronize with each other using either reference clock synchronization or sample clock timebase synchronization.

Reference Clock Synchronization

To understand how reference clock synchronization works for oversample clock timed devices, you need to know about the timing and synchronization circuitry on these devices.

The delta-sigma ADCs used on these devices require a free-running oversample clock to drive their ADC conversion process. The ADC produces a new sample after a certain number of oversample clock periods have elapsed. The number of clock periods required to produce a new sample is called the oversample rate. For example, an ADC with an oversample rate of 256 produces data at a 50 kS/s rate if it is provided with a 12.8 MHz clock. If you want to acquire data at 30 kS/s, you have to provide the ADC with a 7.68 MHz clock.

Figure 12. Diagram of Oversample Clock Timed Devices

To offer users flexibility in choosing their sample rates, these devices feature agile direct digital synthesis (DDS) clock generator circuitry that can generate the required ADC oversample clock for a wide range of desired sampling rates.

Reference clock synchronization for these devices works in two stages:

  • Stage 1. Reset the DDS clock generator, clock divider, and ADCs on all the devices such that the sample clocks on all the devices are synchronized.
  • Stage 2. Start the acquisition synchronous to the sample clocks on all the devices.

Before jumping into the complicated details of how this all works, remember to keep the following in mind:

  • NI-DAQmx automatically handles everything required to perform reference clock synchronization on supported devices anytime you create a multidevice task.
  • Even if you are an advanced user trying to manually control this synchronization process, you should probably use the NI-DAQmx programming examples as a starting point for your application.

Figure 13 shows how you perform the first stage of reference clock synchronization. This scheme works by locking all devices to a common reference clock (PXIe_CLK100). A synchronization pulse is then sent from the master device to all the slave devices synchronous to the PXIe_Sync100 signal. After receiving the synchronization pulse, all the devices then wait until the next edge of PXIe_Sync100. At this point, all the devices simultaneously begin the process of resetting their DDS clock generator circuits, clock divider circuits, and ADCs. This entire reset process takes a while – the specific time that it takes is reported by NI-DAQmx via the SyncPulse.ResetTime property. To line up multiple devices with different reset times, add another SyncPulse.ResetDelay value to faster devices to align them with slower devices. This results in a common ResetTime+ResetDelay value for all devices, which means that all the devices produce their first sample clock pulse at the same point in time.

In addition, you can synchronize devices running at different rates by modifying the SyncClk.Interval property. The SyncClk is a clock signal used when sending triggers between devices. Triggers are sent on one SyncClk edge and received on the next SyncClk edge. The SyncClk is set to run at the same rate on all devices even if those devices are running at different sample clock rates. If all devices are running at the same rate, then the SyncClk.Interval = 1, and the SyncClk rate is the same as the sample clock rate.

Figure 13. Lock all devices to a common reference clock and send a synchronization pulse to all slave devices.

The following block diagram shows an example of how you can program these parameters in NI-DAQmx for a PXIe-433x. Note that this example also sets an extra parameter called MinDelayToStart. This is just a software feature to ensure that the master device waits long enough after sending the sync pulse before attempting to start the acquisition.

Note that this example may not be available for all versions of DAQmx and that it is important to check what functionality is available for the driver version and device. For further reference consult the following articles:

  • Timing and Synchronization Features of NI-DAQmx
  • Synchronizing Different Types of DSA Devices at Different Rates

Figure 14. You can synchronize devices running at different rates by modifying the SyncClk.Interval property.

Now that Stage 1 (sample clock synchronization) is complete, Stage 2 (starting the acquisition) is simply a matter of sending out a start trigger synchronous to the sync clocks on all devices.

Stage 2 begins with the master sending out a start trigger. This start trigger is output synchronously to the sync clock, which was previously synchronized on all the devices. After all the devices receive the start trigger, they wait for their next internal sync clock. At this point, all devices begin generating their sample clocks at essentially the same time. Note that internal to both the master and slave devices there is a sample clock that is running behind the scenes. Data associated with this sample clock is not acquired (and the sample clock signal is not output to other devices) until the start trigger event has occurred. This is represented on the waveforms by the dashed lines for the sample clock signal prior to the start trigger occurring.

Figure 15. After the master sends out a start trigger, all devices begin their sample clocks at the same time.

Sample Clock Synchronization

Sample clock timebase synchronization is used by some older PCI and PXI DSA devices (for example, NI 446x and NI 447x devices). Newer PXI Express-based devices support reference clock synchronization. For details on sample clock timebase synchronization, refer to the NI-DAQmx Help or DSA User Manual.

Synchronizing between Sample Clock and Oversample Clock Timed Devices

Export Sample Clock from Self-Timed Devices

This method involves exporting the sample clock signal from the oversample clock timed devices. You may have multiple oversample clock timed devices in this scheme, all of which are synchronized via reference clock synchronization. You synchronize sample clock timed devices by exporting a sample clock signal from the oversample clock timed devices to the sample clock timed devices via the PXI Express backplane. In this case, the sample clock timed devices are using the sample clock synchronization method described earlier.

Figure 16. Multiple oversample clock timed devices are all tightly synchronized using reference clock synchronization with the PXIe_Clk100 signal

In this example system, multiple oversample clock timed devices are all tightly synchronized using reference clock synchronization with the PXIe_Clk100 signal. One of these devices then generates a sample clock that is routed via the PXI Express backplane trigger lines to one or more sample clock timed slave devices. The amount of skew between the slaves depends on the skew in the backplane routing delays .

The NI-DAQmx code required to route this sample clock to the sample clock timed slave devices is exactly the same as the sample clock synchronization code shown previously.

Figure 17. The top task contains the oversample clock timed master device that generates the sample clock, and the bottom task contains the sample clock timed slave devices receiving this sample clock.

The VI, "Get Full Terminal Name.vi" can be found at <LabVIEW>\examples\DAQmx\Synchronization\SubVIs\Get Full Terminal Name.vi or it can be found listed as a download for this article.

In this case, the top task contains the oversample clock timed master device that generates the sample clock, and the bottom task contains the sample clock timed slave devices receiving this sample clock.

Pros Cons
  • Allows synchronization across different types of devices
  • No drift between the devices
  • Sample clock timed devices have greater skew and uncertainty between them due to backplane routing delays
  • Sample clock timed devices cannot run faster than the sample clock provided by the oversample clock timed devices

Table 6. This method allows synchronization across different types of devices.

Share Triggers Across Sample Clock Timed and Oversample Timed Devices

You can use this same technique to synchronize oversample clock and sample clock timed devices as described previously.  One advantage of using this technique is that you can separate your devices into two groups: sample clock timed and oversample clock timed. You can then use reference clock synchronization within each group to achieve tight synchronization within the group. Then you can share a trigger signal between the two groups to start them both at roughly the same time.

Figure 18. You can use reference clock synchronization within the sample clock timed group and over sample clock timed group.

As you can see, there is still some skew between each of the two groups due to the time it takes for the trigger signal to propagate across the backplane as well as the time required for the receiving device to resynchronize and accept the trigger signal. However, within each group there is virtually zero skew due to reference clock synchronization. Also note that because you are sharing only a trigger signal (and not the sample clock directly), each of these groups can now run at different rates.

Pros Cons
  • Provides tight synchronization within each group of devices
  • Allows sample clock timed devices to run at a different (potentially faster) rate than the oversample clock timed devices
  • Greater skew between groups of devices
  • Different groups of devices may drift during a longer acquisition

Table 7. This method Allows sample clock timed devices to run at a different (potentially faster) rate than the oversample clock timed devices.

Trigger Signal Synchronization Caveats

Caveat 1: Trigger Skew

You need to consider a couple of advanced caveats when synchronizing via trigger signals. First, you see skew between the devices due to the time it takes for the trigger signal to propagate to the destination device. In addition, you must synchronize this trigger signal to the acquisition clock by the slave device. This results in potentially significant skew. The waveform in Figure 19 illustrates this skew (assuming that multiple sample clock timed devices are receiving a start trigger from multiple oversample clock timed devices):

Figure 19. You must synchronize the trigger signal to the acquisition clock to minimize skew.

Note that when the trigger is received by the sample clock timed master, the master must resynchronize this trigger to the synchronization clock and forward the trigger onto all the slave sample clock timed devices. This is the trigger skew correction process discussed earlier. As a result, the sample clock for the two sets of devices is skewed by between one and two synchronization clock periods. In this example, the synchronization clock used is the PXIe_Sync100 signal. Because the PXIe_Sync100 has a 100 ns period, the sample clock for the two sets of devices is skewed by between 100 and 200 ns.

However, if you repeat this process, but instead send the start trigger from the sample clock timed devices to the oversample clock timed devices, you end up with much more skew. The reason for this is that the oversample clock timed devices have a free-running sample clock in the background. They are unable to immediately respond to a trigger signal, and must wait for the next sample clock. In this case, the sync clock shown in Figure 19 becomes the sample clock signal internal to the oversample clock timed devices. This results in a skew of between one and two sample clock periods occurring between the two groups of devices. This is a much greater source of error.

Note that in either case, you may be able to measure the actual value of this skew by using a counter to perform a two-edge separation measurement between the sample clock signals exported by each group of devices.

Caveat 2: DDS Clock Drift

Intuitively, you expect that if both the sample clock timed devices and the oversample clock timed devices are both locked to the exact same reference clock (PXIe_Clk100), there should be zero drift between the two sets of devices. In some cases, at certain rates, it may be true that there is exactly zero drift between the devices.

However, this is not always the case. The DDS is usually programmed with a 32-bit tuning word controlling how the PXIe_Clk100 signal is divided down to produce the oversample clock for the delta-sigma ADCs used on these devices. Sometimes, when calculating this tuning word, there is a small rounding error that forces you to set this tuning word to be ≤0.5 bits higher or lower than the ideal value. This can result in an extremely small error between the sample clock rate of the oversample clock timed and sample clock timed devices. This error is ≤~0.1 parts per billion (0.5/2^32). For a long acquisition, this might be a problem. For a short acquisition, you might not notice. For example, at 100 kS/s, it would take about a day for two acquisitions with this level of error to drift apart by a single sample (10 µs).

How to Design 2 Clock Synchronization Plan Using Synchronous Method

Source: https://www.ni.com/en-id/support/documentation/supplemental/10/synchronization-explained.html

0 Response to "How to Design 2 Clock Synchronization Plan Using Synchronous Method"

Post a Comment

Iklan Atas Artikel

Iklan Tengah Artikel 1

Iklan Tengah Artikel 2

Iklan Bawah Artikel